*国家三级甲等医院
*湖北省基本医疗保险定点医院
*武汉市基本医疗保险定点医院
手机版
扫描二维码
关注手机版
全部内容
全部内容
专家
科室
其它
网站首页
医院概况
医院概况
医院简介
医院文化
组织架构
医院简介
医院是政府主办的全民非营利性医疗机构,同属“武汉大学医学院附属中山医院”,是一所集医疗、科研、教学、预防、康复为一体的综合性...
医院动态
医院动态
医院新闻
科室动态
媒体聚焦
中山名医
通知公告
医院新闻
湖北省第三人民医院成功承办全国热疗年会
淬炼新生力量,为基层医疗赋能增效!湖北省2025年度大学生乡村医生集中培训圆满收官
以“精准+融合”开启神经诊疗新篇章——湖北省第三人民医院神经调控与脑机接口诊疗中心正式揭牌
湖北省第三人民医院疼痛科获批国家临床重点专科建设项目
科室动态
七药混吃致急性肾衰?一场感冒引发的肾脏“生死劫”
2025-06-24
守护患者皮肤健康——湖北省第三人民医院顺利举办压力性损伤防治培训
2025-06-23
深夜咳血,DeepSeek指引希望:湖北省第三人民医院呼吸介入团队成功救治56岁大咯血患者
2025-06-23
【喜报】湖北省第三人民医院中医诊疗中心首席专家张建军教授获评第三届武汉中医名师
2024-08-15
【专科联盟】肝胆相照 强强联合——肝胆胰外科与中南医院肝胆疾病研究院联盟后成功实施高难度手术
2023-08-04
通知公告
湖北省第三人民医院项目询价及推介会公告
2025-06-19
湖北省第三人民医院项目询价公告
2025-05-29
湖北省第三人民医院项目询价及推介会公告
2025-05-29
湖北省第三人民医院项目询价公告
2025-05-14
湖北省第三人民医院项目询价及推介会公告
2025-05-14
科室导航
科室导航
内科
神经内科
呼吸与危重症医学科
内分泌代谢病科
心血管内科
消化内科
肿瘤血液科
中医科
中西医结合肝病科
中西医结合肾病风湿科
重症医学科
全科医学科 (老年病科)
外科
神经外科
骨外科
肝胆胰外科
胃肠外科
甲乳外科
泌尿外科
胸外科(血管外科)
麻醉科
疼痛科
医疗美容科 (整形外科)
妇产科
妇产科
儿科
儿科(新生儿科)
儿童康复科
五官科
口腔科
耳鼻咽喉头颈外科
眼科
其他科室
急诊科、急救转运中心
康复医学科
皮肤科
健康管理医学科(体检)
临床营养科
神经调控与脑机接口诊疗中心
精神卫生科
医技科室
药学部
放射科
超声影像科
检验科
病理科
输血科
功能检查科
就医指南
就医指南
就医须知
急诊指南
交通指南
医院分布
医保物价专区
预约服务
出住院须知
健康体检
病案邮寄
健康服务
门诊安排
选择科室
科室名称
医师名称
开始查询
居民医保
交通指南
湖北省第三人民医院(硚口院区)
地址:武汉市硚口区中山大道26号
湖北省第三人民医院(阳逻院区)
地址:武汉市长江新区阳逻街潘庙大道特1号
专家团队
护理天地
护理天地
护理概况
天使风采
护理概况
湖北省第三人民医院是湖北省卫生计生委直管的三级甲等综合医院。医院现有护理人员522人,其中副主任护师27名,主管护师124名,护师126名,护士245名;大专及以上学历护士占全院护士总数85%以上。
天使风采
7S管理赋能医院高质量发展——湖北省第三人民医院举行阳逻院区7S管理样板科室总结会
2025-04-08
护士节前夕,省卫生健康委副主任张全红来院 走访慰问一线护理工作者
2024-12-11
【喜报】湖北省第三人民医院叙事护理项目荣获湖北省医院管理创新奖一等奖
2025-01-09
培优提质,规范前行——湖北省第三人民医院第一期省级医疗护理员培训班顺利开班
2024-12-13
学思悟践 筑梦前行——湖北省第三人民医院重症专科护士培训基地顺利开班
2024-10-18
党群工作
党群工作
党建工作
纪检监察
工会专栏
党建工作
共青团湖北省第三人民医院第六次代表大会顺利召开
湖北省第三人民医院召开党纪学习教育推进会
湖北省第三人民医院举办党纪学习教育读书班暨院党委理论学习中心组学习(扩大)会议
初心如磐担使命 奋楫扬帆启新程——湖北省第三人民医院召开庆祝建党103周年暨“七一”表彰大会
纪检监察
【医德医风】医道篇:医者贵通其意,又必善用其意也
2026-02-26
【医德医风】“战麻斗士”李恒英:以无畏仁心,照亮被遗忘的生命
2026-01-19
【医德医风】华益慰: 用一生注解“生命相托”的重量
2025-12-09
【医德医风】仁医胡佩兰:生命不息,奉献不止
2025-11-12
【医德医风】从华佗的抉择看“九项准则”
2025-10-13
工会专栏
巾帼绽芳华,致敬“她”力量——湖北省第三人民医院开展庆祝“三八”国际劳动妇女节系列活动
2025-03-08
心系桑榆 情暖夕阳——院长方亮履新伊始走访慰问离退休老同志
2025-06-18
湖北省第三人民医院开展庆祝“三八”国际妇女节系列活动
2024-03-27
【喜报】湖北省第三人民医院脑卒中防治团队荣获“湖北省工人先锋号”
2024-05-20
“羽”你同行 “壹”起挥拍——湖北省第三人民医院“壹品杯”羽毛球比赛圆满收官
2023-06-06
科研教学
科研教学
科研动态
国家住培基地
本科生教育
研究生教育
继续教育
GCP管理
图书馆
资源下载
科技伦理
科研动态
国家住培基地
湖北省第三人民医院(湖北省中山医院)住院医师规范化培训介绍
2023-05-29
湖北省第三人民医院2021年住院医师规范化培训 (西医)招录名单公示
2021-07-01
三峡大学医学部来我院调研医学教育工作
2021-01-19
资源下载
142号 省第三人民医院来院进修管理制度
【点击下载】
省三医院职工外出进修申请表
【点击下载】
人事招聘
招标公告
中山故事
湖北省脑血管病防治学会
叙事人文关怀
科研动态
国家住培基地
本科生教育
研究生教育
继续教育
GCP管理
图书馆
资源下载
科技伦理
您的位置:
首页
>
科研教学
>
科技伦理
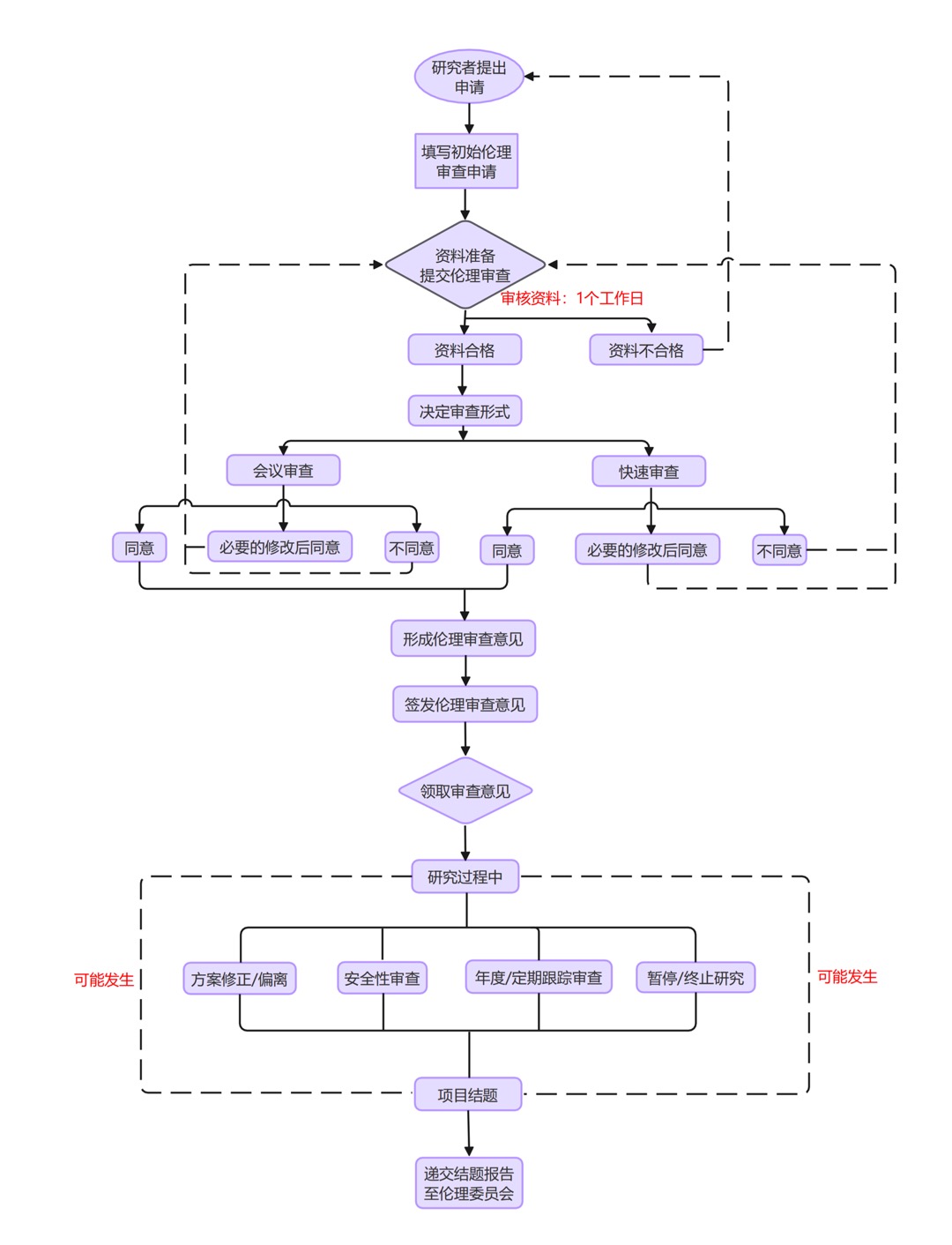
湖北省第三人民医院伦理审查流程图
发布时间:2026-02-04
来源:伦理委员会
上一篇:
湖北省第三人民医院伦理委员会章程
下一篇:
湖北省第三人民医院伦理委员会伦理审查申请/报告指南
全方位知晓医院信息
<
>
就医须知
交通指南
医院分布
门诊安排
居民医保
预约服务
出住院须知
健康体检
×
预约挂号
互动交流
关注公众号